πSmart chain -> Bitcoin
Smart chains are Solana, Starknet, EVM, etc.
Parties
payer - the one paying in the smart chain token (e.g. SOL on Solana, WBTC on Starknet) and using the LP to do the swap
LP node - handling the swap receives the smart chain token and sends on-chain bitcoin
payee - recipient of the bitcoin on-chain payment
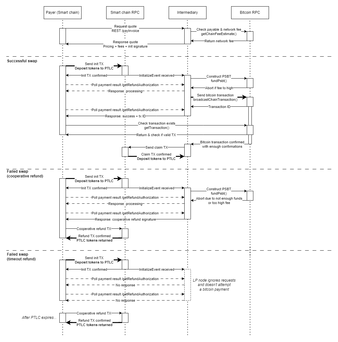
Process
Payer queries the LP node off-chain, sending the payee's bitcoin address and an amount he wishes to send, LP node returns the network fee along with his swap fee needed for the swap and random nonce N
Payer reviews the returned fees and sends a transaction to construct a PrTLC on the Smart chain:
paying the funds to LP node if he can prove that he sent a pre-agreed amount to payee's address in a bitcoin transaction (tagged with nonce N to prevent replay attacks) that has >=3 confirmations
refunding the payer, but only after locktime T
refunding the payer, but only with a specific message Mr (refund) signed by LP node (for co-operative close, when payment fails for any reason)
NOTE: If payer tries to send same amount to same address twice, even though bitcoin addresses should not be reused this can't be avoided as payee's wallet implementation is out of our influence, in this case LP node could use the same transaction proof to claim both of the PrTLCs and paying bitcoin transaction just once. To prevent this, it is required that each transaction is tagged with the 7-byte nonce N with least significant 3 bytes prefixed with 0xFF being written as nSequence field for ALL inputs and rest - 4 most significant bytes being treated as integer, adding 500,000,000 to that integer and writing it as locktime field for the transaction.
LP node observes the creation of PrTLC on the Smart chain and proceeds to send a bitcoin transaction.
Successful payment
Transaction confirms on bitcoin chain (has >=6 confirmations) LP node proves this via bitcoin relay and claims the funds from the PrTLC
Failed payment
The payment was unsuccessful, maybe LP node ran out of funds in the meantime, or LP node thinks it's not possible to safely send the transaction with pre-agreed fee and have it confirm in under locktime T.
Upon request by payer, LP node creates a specific signed message Mr (refund), allowing the payer to refund his funds from the PTLC (cooperative close)
LP node went offline
Payer waits till the expiry of locktime T and then refunds his funds back from the PrTLC
Diagram

Last updated